Personale che esercita l'attività funebre
Ai sensi della Delibera di GR n. 180/2006, Allegato 1:
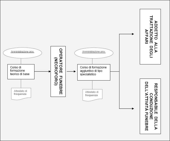
- l’operatore funebre (necroforo) è in grado di svolgere le operazioni preliminari ed esecutive del servizio di trasporto funebre;
- il responsabile della conduzione dell’attività funebre è in grado di gestire l’impresa funebre come azienda commerciale nel rispetto di un armonico rapporto tra assistenza ai vivi e pietà per i defunti;
- l’addetto alla trattazione degli affari è in grado di gestire le filiali dell’impresa funebre curandone gli aspetti commerciali.
Formazione regolamentata
Durata minima
- 24 ore per il percorso teorico di base per operatore funebre - necroforo;
- 16 ore per il percorso aggiuntivo di tipo specialistico per addetto alla trattazione degli affari e responsabile della conduzione dell'attività funebre.
Obbligo di presenza pari al 90% del monte ore complessivo.
Contenuti
Percorso teorico di base (24 ore):
- autorizzazioni al trasporto, alla sepoltura e alla cremazione. Attestazioni mediche;
- norme concernenti il trasporto funebre e gli obblighi dell’incaricato di pubblico servizio;
- obitorio, servizio mortuario sanitario, servizi per il commiato;
- operazioni cimiteriali, sepolture e cimiteri, cremazioni e crematori;
- norme e procedure in tema di salute e sicurezza dei lavoratori;
- procedure nel trattamento delle salme e dei cadaveri;
- norme, regolamenti, vigilanza, controlli e sanzioni;
- mezzi funebri, rimesse, sistemi di sanificazione e disinfezione.
Percorso aggiuntivo di tipo specialistico (16 ore):
- le norme che regolamentano i rapporti di lavoro;
- gli obblighi del datore di lavoro in tema di salute e sicurezza dei lavoratori;
- conduzione del personale e dell’impresa;
- principi e metodi della promozione della qualità nelle imprese;
- rapporti con i dolenti. Problematiche del lutto;
- qualità del servizio e cerimoniale;
- aspetti amministrativi, contabili e fiscali e formazione dei prezzi.
Per gli standard di competenza minimi si veda D.G.R. n. 180/2006, All. 1
Metodologie didattiche
- Docenze effettuate da personale con esperienza formativa documentata, almeno biennale, nei singoli ambiti tematici di riferimento;
- verifica finale, mediante somministrazione di un test predisposto dai docenti del corso, che provvederanno a formulare i quesiti, a stabilire criteri di correzione e la relativa griglia di valutazione, nonché a fissare la soglia minima di profitto, che unitamente a quella di frequenza consenti il rilascio dell’attestato.
Attestato rilasciato
Attestato di frequenza, rilasciato e registrato dall’organismo di formazione che gestisce l’iniziativa, nel rispetto delle soglie minime di frequenza e di profitto.
Soggetto erogatore
- Soggetti formatori accreditati ai sensi delle disposizioni previste dalla D.G.R. 105/2010;
- altri soggetti formatori non accreditati, sulla base del regime autorizzativo previsto dalla L.R. 12/2003, art. 34. L'autorizzazione sarà rilasciata dall'Amministrazione Provinciale competente per territorio, secondo quanto previsto dalla citata D.G.R. 105/2010 al punto 11.2.
Normativa e atti amministrativi di riferimento
Regionali
- Delibera di GR n. 1298/2015 - Disposizioni per la programmazione, gestione e controllo delle attività formative e delle politiche attive del lavoro - Programmazione SIE 2014/2020
- Delibera di GR n. 180 del 20/02/2006 (PDF - 129,4 KB) “Disposizioni concernenti l'organizzazione e gli standard formativi essenziali per la formazione del personale delle imprese che esercitano l'attività funebre, in attuazione delle LL.RR. 12/03 e 19/04”
- Delibera di GR n. 156 del 07/02/2005 (PDF - 29,0 KB) “Individuazione delle modalità generali e dei requisiti per l'autorizzazione all'esercizio dell'attività funebre da parte di imprese pubbliche e private ai sensi dell'art. 13, comma 3, L.R. 19/2004”
- Legge regionale n. 19 del 29/07/2004 (PDF - 61,0 KB) “Disciplina in materia funeraria e di polizia mortuaria”
Percorso per l'esercizio della professione-attività

Le informazioni presenti in questa scheda hanno un esclusivo carattere divulgativo e conoscitivo. Non sono in alcun modo sostitutive degli atti normativi ed amministrativi ivi indicati, a cui in ogni caso si rimanda.
